收藏 分享(赏)

山东省临沂三中高中语文基础知识天天练:第6天 WORD版无答案.doc

上传人:a**** 文档编号:81753 上传时间:2025-10-31 格式:DOC 页数:1 大小:38KB
下载 相关 举报
山东省临沂三中高中语文基础知识天天练:第6天 WORD版无答案.doc_第1页
第1页 / 共1页
亲,该文档总共1页,全部预览完了,如果喜欢就下载吧!
资源描述

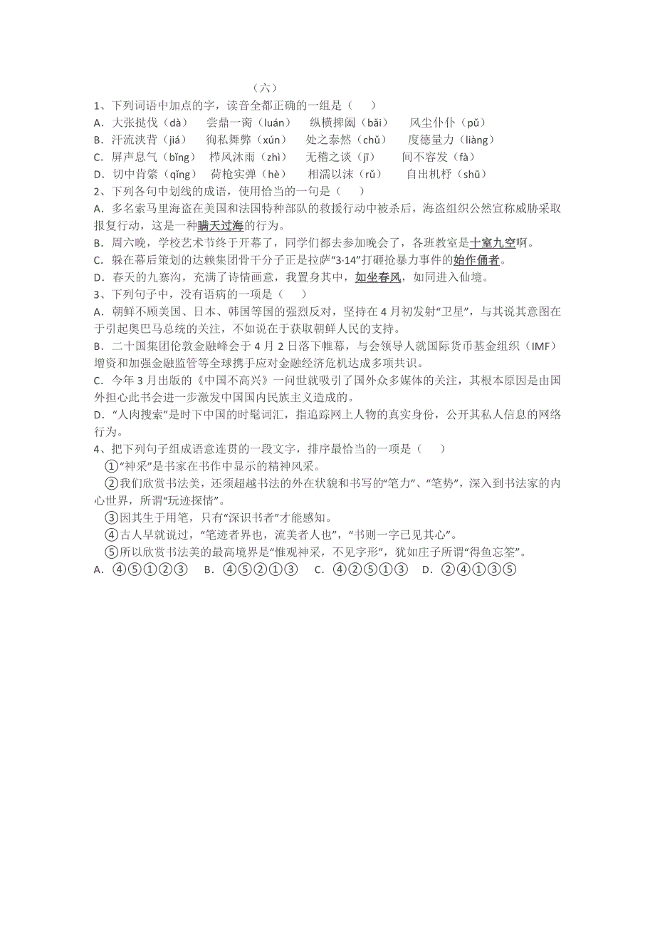
1、(六)1、下列词语中加点的字,读音全都正确的一组是( )A大张挞伐(d) 尝鼎一脔(lun) 纵横捭阖(bi) 风尘仆仆(p)B汗流浃背(ji) 徇私舞弊(xn) 处之泰然(ch) 度德量力(ling)C屏声息气(bng) 栉风沐雨(zh) 无稽之谈(j) 间不容发(f)D切中肯綮(qng) 荷枪实弹(h) 相濡以沫(r) 自出机杼(sh)2、下列各句中划线的成语,使用恰当的一句是( )A多名索马里海盗在美国和法国特种部队的救援行动中被杀后,海盗组织公然宣称威胁采取报复行动,这是一种瞒天过海的行为。 B周六晚,学校艺术节终于开幕了,同学们都去参加晚会了,各班教室是十室九空啊。C躲在幕后策划的达

2、赖集团骨干分子正是拉萨“314”打砸抢暴力事件的始作俑者。D春天的九寨沟,充满了诗情画意,我置身其中,如坐春风,如同进入仙境。3、下列句子中,没有语病的一项是( )A朝鲜不顾美国、日本、韩国等国的强烈反对,坚持在4月初发射“卫星”,与其说其意图在于引起奥巴马总统的关注,不如说在于获取朝鲜人民的支持。 B二十国集团伦敦金融峰会于4月2日落下帷幕,与会领导人就国际货币基金组织(IMF)增资和加强金融监管等全球携手应对金融经济危机达成多项共识。C今年3月出版的中国不高兴一问世就吸引了国外众多媒体的关注,其根本原因是由国外担心此书会进一步激发中国国内民族主义造成的。D“人肉搜索”是时下中国的时髦词汇,指追踪网上人物的真实身份,公开其私人信息的网络行为。4、把下列句子组成语意连贯的一段文字,排序最恰当的一项是( ) “神采”是书家在书作中显示的精神风采。 我们欣赏书法美,还须超越书法的外在状貌和书写的“笔力”、“笔势”,深入到书法家的内心世界,所谓“玩迹探情”。 因其生于用笔,只有“深识书者”才能感知。 古人早就说过,“笔迹者界也,流美者人也”,“书则一字已见其心”。 所以欣赏书法美的最高境界是“惟观神采,不见字形”,犹如庄子所谓“得鱼忘筌”。ABCD

展开阅读全文
相关资源
  • 2023新教材高考语文二轮专题复习 专题四 现代文阅读之文学类文本阅读 第一部分 文学类阅读——小说 第4讲 分析文本叙事特点教师用书.docx2023新教材高考语文二轮专题复习 专题四 现代文阅读之文学类文本阅读 第一部分 文学类阅读——小说 第4讲 分析文本叙事特点教师用书.docx
  • 2023新教材高考语文二轮专题复习 专题四 现代文阅读之文学类文本阅读 第一部分 文学类阅读——小说 第2讲“作用”类试题的答题角度教师用书.docx2023新教材高考语文二轮专题复习 专题四 现代文阅读之文学类文本阅读 第一部分 文学类阅读——小说 第2讲“作用”类试题的答题角度教师用书.docx
  • 2023新教材高考语文二轮专题复习 专题二 古诗文阅读 第二部分 古代诗歌鉴赏 第9讲 作者的观点态度评价教师用书.docx2023新教材高考语文二轮专题复习 专题二 古诗文阅读 第二部分 古代诗歌鉴赏 第9讲 作者的观点态度评价教师用书.docx
  • 2023新教材高考语文二轮专题复习 专题二 古诗文阅读 第二部分 古代诗歌鉴赏 第8讲 诗歌的思想情感分析教师用书.docx2023新教材高考语文二轮专题复习 专题二 古诗文阅读 第二部分 古代诗歌鉴赏 第8讲 诗歌的思想情感分析教师用书.docx
  • 2023新教材高考语文二轮专题复习 专题二 古诗文阅读 第二部分 古代诗歌鉴赏 第7讲 炼句题的答题视角教师用书.docx2023新教材高考语文二轮专题复习 专题二 古诗文阅读 第二部分 古代诗歌鉴赏 第7讲 炼句题的答题视角教师用书.docx
  • 2023新教材高考语文二轮专题复习 专题二 古诗文阅读 第二部分 古代诗歌鉴赏 第6讲 炼字题的答题视角教师用书.docx2023新教材高考语文二轮专题复习 专题二 古诗文阅读 第二部分 古代诗歌鉴赏 第6讲 炼字题的答题视角教师用书.docx
  • 2023新教材高考语文二轮专题复习 专题二 古诗文阅读 第二部分 古代诗歌鉴赏 第5讲 诗歌的表达技巧及其作用教师用书.docx2023新教材高考语文二轮专题复习 专题二 古诗文阅读 第二部分 古代诗歌鉴赏 第5讲 诗歌的表达技巧及其作用教师用书.docx
  • 2023新教材高考语文二轮专题复习 专题二 古诗文阅读 第二部分 古代诗歌鉴赏 第4讲 诗歌语言风格的鉴赏教师用书.docx2023新教材高考语文二轮专题复习 专题二 古诗文阅读 第二部分 古代诗歌鉴赏 第4讲 诗歌语言风格的鉴赏教师用书.docx
  • 2023新教材高考语文二轮专题复习 专题二 古诗文阅读 第三部分 名篇名句默写 第4讲 在语用情境中灵活考查的名句教师用书.docx2023新教材高考语文二轮专题复习 专题二 古诗文阅读 第三部分 名篇名句默写 第4讲 在语用情境中灵活考查的名句教师用书.docx
  • 2023新教材高考语文二轮专题复习 专题二 古诗文阅读 第三部分 名篇名句默写 第3讲 表达句意关系的名句教师用书.docx2023新教材高考语文二轮专题复习 专题二 古诗文阅读 第三部分 名篇名句默写 第3讲 表达句意关系的名句教师用书.docx
  • 猜你喜欢
    相关搜索

    当前位置:首页 > 语文

    Copyright@ 2020-2024 m.ketangku.com网站版权所有

    黑ICP备2024021605号-1